您的当前位置: 首页>管理制度

365英国上市集团官网学生评教管理与实施办法(试行)

发布时间:2023-03-23 来源:365英国上市集团官网 点击数:5262

关于印发《365英国上市集团官网学生评教管理与实施办法(试行)》的通知

 

各处室(部门)、学院:

《365英国上市集团官网学生评教管理与实施办法(试行)》,经校长办公会议审议通过,现予以印发,请遵照执行。

特此通知。

 

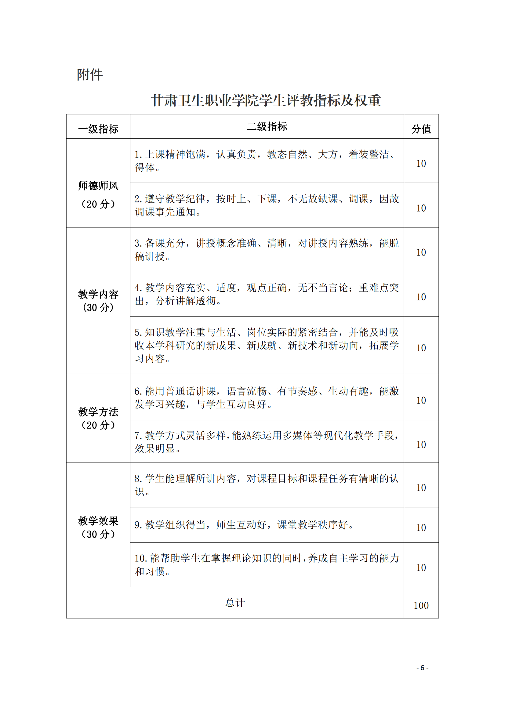
附件:365英国上市集团官网学生评教管理与实施办法(试行)

 


                365英国上市集团官网

                                          2022623

 




365英国上市集团官网@版权所有  信息管理:教务处  技术维护:信息中心
地址:兰州新区职教园区九龙江街1666号